AC Coupling vs. DC Coupling
Which is the Future of Commercial & Industrial Energy Storage?
As the global transition to renewable energy accelerates in 2026, the question for commercial and industrial (C&I) projects is no longer “if” we should install an energy storage system, but “how” we should integrate it with solar panels and existing infrastructure.
With 15 years specializing in energy storage solutions and high-performance LiFePO4 battery technology, I’ve seen the industry debate shift. Today, choosing between AC (Alternating Current) Coupling and DC (Direct Current) Coupling is the single most critical technical decision in a renewable energy project’s lifecycle.
Here is a breakdown of how each architecture handles energy management from your solar system to your battery storage.

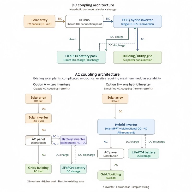
1. DC Coupling: The Efficiency Leader
In a DC-coupled energy storage system, the solar array and the battery bank are connected directly to the same DC bus. The energy stays in its natural DC form, flowing directly from the solar panels into the LiFePO4 battery storage unit. It only passes through a power conversion system (PCS) to convert to AC power when it is ready to be sent to the building or the utility grid.
- Best for: New-build commercial solar plus storage installations.
- The Advantage: Peak Efficiency. By avoiding multiple unnecessary “conversion jumps” (from DC solar to AC grid and back to DC battery for storage), these systems typically achieve a remarkable 97–99% round-trip efficiency during the charging cycle.
- The “Oversizing” and Clipping Benefit: DC coupling provides superior capability for PV clipping recovery. It allows engineers to significantly oversize the solar panel array; when the solar inverter reaches its AC output limit, the excess DC power can be diverted directly to charge the LiFePO4 battery pack, preventing valuable energy from being wasted.
2. AC Coupling: The Flexibility King
In an AC-coupled energy storage configuration, the solar inverter and the dedicated battery storage inverter are distinct, separate units. They effectively “meet” at the building’s main AC electrical panel or switchboard. This setup allows both systems to work in parallel.
- Best for: Retrofitting existing solar plants, complicated microgrids, or sites requiring maximum modular scalability.
- The Advantage: Unmatched Retrofit Potential. If a factory or facility already has an operational 500kW solar panel system and wants to integrate commercial energy storage, AC coupling is the ideal solution. We can add a complete battery energy storage system (BESS) without any complex rewiring or replacement of the existing grid-tie solar inverter.
- The Reliability and Redundancy Benefit: Because the solar and battery storage loops operate with independent power inverters, a failure in one system (e.g., the solar inverter) does not bring down the entire plant. The LiFePO4 battery system can continue to provide backup power and energy management functions, offering crucial resilience.
Technical Comparison at a Glance
| Feature | DC Coupling (Integrated) | AC Coupling (Modular) |
| System Level Efficiency | Significantly Higher (Direct path) | Lower (Due to 3-stage conversion) |
| Installation & Integration | Complex; Requires careful engineering (Ideal for greenfield) | Simple & Faster; Plug-and-play approach (Ideal for brownfield/retrofit) |
| Scalability | Can be limited by the DC bus controller | Highly modular; Scalable to multi-megawatt levels |
| Solar Array Oversizing | Excellent (Direct battery charging) | Limited by the AC inverter’s rating |
The 2026 Perspective: Where is the BESS Market Going?
In 2026, we are seeing a massive surge in large-scale DC-coupled architectures for high-capacity utility energy storage and massive C&I projects. As LiFePO4 battery technology continues to demand higher operating voltages and sophisticated owners demand maximum project ROI and round-trip efficiency, the “direct” DC path is proving to be the winning solution for new, large-scale infrastructure.
However, for the thousands of already installed commercial solar systems built between 2018 and 2023, which are now seeking to retrofit energy storage to reduce demand charges and combat rising grid costs, AC coupling remains the most cost-effective, least disruptive, and fastest path to deployment.
Final Thoughts
In the world of commercial renewable energy, there is rarely a single “perfect” solution—only the “right” system for your unique site conditions, energy consumption profile, and budget.
- Building a new facility from scratch? Design for a DC-coupled complete energy system.
- Adding energy storage to a site with existing solar? Opt for an AC-coupled retrofit solution.
Are you planning a C&I storage project and unsure which architecture fits your company’s ROI and operational goals? With our comprehensive product portfolio—ranging from high-efficiency LiFePO4 battery packs and specialized inverters to complete energy storage system integration—we can help.
Let’s discuss your technical specifics in the comments below.

